花红柳绿春光好,莺声燕语香色艳。四月,宁夏贺兰山上、六盘山中、黄河岸边、葡萄酒庄、特色村镇、休闲公园各类鲜花竞相开放,吸引大批游人赏花踏青,全区各地推出多彩文旅活动,不断丰富文化旅游产品,拉长旅游周期,拉动赏花游消费。

4月7日,中卫市第十七届南北长滩梨花节在“全国历史文化名村”——迎水桥镇南长滩村开幕,现场设置的“踏春赏花·梦回梨园”“梨园擂台”“梨园雅叙”“寻味梨园”等12个特色打卡点,将梨花美景、特色文化、当地美食等一一呈现,吸引各地游客前来游览打卡,活动一直持续到4月9日。

随着四月初固原市第十九届宁夏六盘山山花节系列活动的启动,固原陆续迎来大批赏花游客。古雁岭、东岳山桃花娇艳,游人慕名踏春赏花。在彭阳县,盛放的山花把彭阳的山川装扮得诗意盎然,彭阳县推出5条优质赏花线路,为广大游客赏花出游提供了更多选择。彭阳县还将举办“花舞人间·春风四月”文艺演出、特色农产品及旅游商品展销、“梯田花海”自行车挑战赛、“消费促进年”彭阳文旅惠民消费券发放、“印象山花”摄影大赛、“诗意彭阳”书画创作等一系列活动,吸引游客来到彭阳既能欣赏山花放松心灵,又能选购到心仪的特色农产品及旅游商品,还能获得更多优惠政策带来的实惠。
在近日举行的第二届“沙温泉”杯全国马术邀请赛暨银川市乡村文化旅游节、兴庆区踏青郊游节上,银川市文旅局发放300万元文旅消费券,精选7条一日游路线和5条两日游路线、5条主题徒步线路,并推出来自6个县(市)区的20余个春季赏花点和20多个踏青采摘点。兴庆区文旅局推出踏青赏花游、休闲采摘游、黄河观光游、爱国湿地研学游、露营烧烤休闲游、乡村休闲游六条精品旅游线路,兴庆区各A级景区、乡村旅游示范点也同步推出了精彩纷呈的优惠政策和活动,为游客提供更多游览选择和出行实惠,吸引游客来感受“塞上湖城 诗画银川”的魅力。

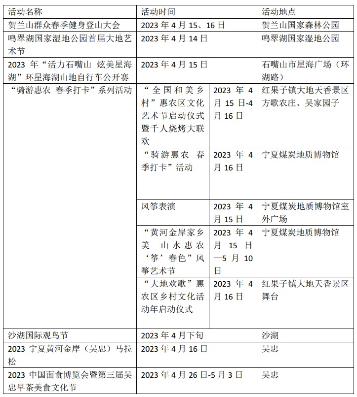
据了解,四月中下旬全区各地将陆续开展沙湖国际观鸟节、贺兰山群众春季健身登山大会、鸣翠湖国家湿地公园首届大地艺术节、“骑游惠农 春季打卡”系列活动、2023宁夏黄河金岸(吴忠)马拉松等活动。石嘴山市惠农区推出了1500张惠农区电子文旅消费券促进消费,森淼生态旅游区还在4月开展免景区首道门票、惠烧烤场地费优惠活动,黄河外滩自驾营地特推出转微信订烧烤亭免门票免费提供露营场地等优惠活动。

